刘传军:我国发展对外文化贸易还需大力调整结构
2018年2月7日,商务部通报了2017年我国对外文化贸易情况,全年我国文化产品和服务进出口总额1265.1亿美元,同比增长11.1%,其中,文化产品进出口总额971.2亿美元,同比增长10.2%;文化服务进出口总额293.9亿美元,同比增长14.4%,增长比例较显著。另外,文化产品出口也实现快速增长,2017年达到881.9亿美元,同比增长12.4%;进口89.3亿美元,同比下降7.6%。顺差792.6亿美元,规模较去年同期扩大15.2%。
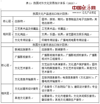
商务部、中宣部、文化部、新闻出版广电总局、海关总署于2015年联合发布了《对外文化贸易统计体系(2015)》,文化产品进出口统计目录分为核心层与相关层,包括了出版物、工艺美术品及收藏品、文化用品及文化专用设备四大类共268个8位海关商品编码;文化服务进出口统计目录也分为核心层与相关层,涵盖六大类,21个中类,46个小类。见下表:

实际上,来自联合国贸发会议的数据显示,我国这十几年来一直是全球创意产品出口额第一的大国,尤其是2012年以来,在创意产品出口前十国家总和中,我国占比一直超过四成,2014年最高达到46.13%,遥遥领先其他国家。但说起文化出口或文化产品全球影响力来,美国好莱坞与百老汇、日本动漫游戏、韩剧、意大利时尚设计等仍是当下主流,反观我们的全球第一文化产品与服务出口国地位,值得深思。
与国际文化贸易统计相关的国际组织目前主要涉及世界贸易组织 ( WTO) 、国际货币基金组织 ( IMF) 、世界海关组织 ( WCO) 、联合国贸发会 议 ( UNCTAD ) 以 及 联 合 国教 科 文 组 织( UNESCO) 等。目前以联合国贸发会议以及联合国教科文组织发布的相关研究报告较受关注。

结合我国文化产业发展宏观状况,目前我国文化贸易总体上呈现以下特点:
文化产品贸易方面,我国强大的制造业是过千亿美元贸易额的主要支撑。来自联合国贸发会的数据显示,2011~2015年,在所有七大创意产品门类中,设计类在我国创意产品出口总额中的占比均在70%以上,其中2014年达到77.64%,同期工艺品类占比排名第二、在9%~10%左右,两类合计占比超过80%。从表2中可以看到,设计类的涵盖小类中包括玻璃器具、首饰、玩具等,而这些是我国的文化产品出口传统大项,由此可见,低附加值的加工制造类产品仍在我国文化产品出口中占据重要地位,这主要得益于我国强大的制造业基础和劳动力成本优势。值得关注的是,在上述商务部的通报里,提到2017年具有较高附加值的游艺器材和娱乐用品、广播电影电视设备出口同比增长19.4%,占比提升2个百分点至34.5%,显示出口结构在逐步优化。
文化服务贸易方面,逆差严重、占比较低显示出我国文化服务在国际竞争力方面的显著弱势。商务部通报里提到2017年文化服务进口232.2亿美元,出口61.7亿美元,逆差达到170.5亿美元。来自联合国贸发会的数据显示,我国自2009年以来在国际文化服务贸易市场中的占比,大部分都在0.3%~0.4%之间,2012年突破了1%,但2013年、2014年、2015年、2016年又回落到0.3%左右,而美国同期占比基本都在35%~40%之间。
区域发展极不平衡,东部地区几乎垄断了文化产品与服务贸易出口。商务部通报数据显示,2017年东部地区文化产品出口占比为93.4%,其中广东、浙江、江苏三省合计占79.4%;2017年东部地区文化服务出口占比95.9%,其中上海、广东、北京合计占比87.2%。以上数据显示出我国文化产品与服务在出口方面的区域差距仍十分显著。
综合来看,我国对外文化贸易呈现出总量全球第一,但结构极不合理、区域发展极不平衡的状态。文化产业的本质是内容,在产业链上占据支配地位、附加值高、带动效应强的也是产业链上游的研发、设计、创意、创作等,反映在文化贸易领域就是高附加值文化产品与服务的贸易总量及其在总贸易额中的占比。只有大力提高产业链上游在贸易额中的占比,才可以获得文化贸易主动权,才更有利于我国文化“走出去”、而不仅是文化产品走出去,才可以对文化产业中下游有更好的带动、让我国的制造业价值链更加健康和富有竞争力。
同时,区域间发展的巨大差距也凸显出我国对外文化贸易领域的产业要素分布高度集中,产业的辐射力和整体张力还有待加强。未来应在文化贸易发达地区与欠发达地区之间构建良好合作渠道,使发达地区的市场、政策、资本、创意设计等优势,能与欠发达地区的文化资源优势、劳动力优势等结合起来,形成“桥头堡—腹地”式发展格局。(作者刘传军系东方意象文创机构高级规划师)
地址:四川省成都市武侯区浆洗街27号天亿大厦A座1107室
电话:028-8556-4969
邮箱:ctcsc2019@163.com